投稿
新格
新品测评
机圈热点
企业出海
自贸区观察
创投圈
滚动
专题
榜单
4K高清
图说
商务合作
用户登录
用户注册
首页
7X24
视频
大模型
文娱
酒旅
游戏
科技
汽车
时尚
消费
医药
基金
券商
金融
保险
银行
地产
航空
能源
教育
IPO
首页
7X24
视频
大模型
文娱
酒旅
游戏
科技
汽车
时尚
消费
医药
基金
券商
金融
保险
银行
地产
航空
能源
教育
IPO
首页
>
科技
华为系算力巨头,超聚变冲刺IPO
华为系算力巨头,超聚变冲刺IPO
2026-01-12 科技 来源:另镜 作者:萌萌
145751
摘要:诞生与华为此前的供应链调整事宜直接相关
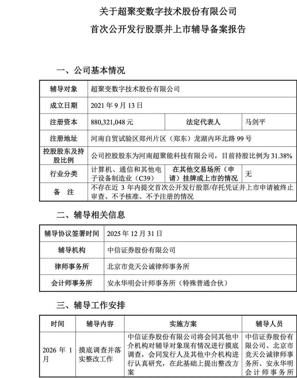
【另镜网】近日,证监会网站显示,超聚变数字技术股份有限公司IPO于1月6日辅导备案,辅导机构为中信证券股份有限公司。
超聚变源于华为X86服务器业务。2021年,受海外因素影响,华为进行重大战略调整,将旗下X86服务器业务剥离,超聚变由此成立,落地河南郑州。由于核心团队保留,超聚变成立后业务高速发展,营收连年增长。IDC数据显示,2023年超聚变稳居中国标准液冷服务器市场份额第一名。
《世界独角兽企业发展报告2024》显示,超聚变凭借89.2亿美元(约合640亿元人民币)的估值,位列全球独角兽榜单第47名,也是河南唯一一家独角兽企业。这一估值并非凭空而来,主要基于2023年280亿元的营收体量,以及液冷服务器市占率全国第一的硬核实力。
虽然超聚变未公开披露具体估值,但多家市场机构根据其营收规模、行业地位与增长预期进行估算,认为超聚变当前估值可能已达800至1000亿元人民币。
脱胎于华为X86服务器业务
辅导备案报告显示,超聚变成立于2021年9月13日,注册资本为8.80亿元,目前法定代表人为马剑平,注册地址为河南自贸试验区郑州片区(郑东)龙湖内环北路99号。
根据辅导工作安排,2026年1月摸底调查并落实整改工作;2026年2月-2026年3月,针对上市相关法规、会计准则及内控、资本市场基础知识进行辅导培训;2026年4月-5月,巩固辅导结果并进行考核评估。
超聚变的诞生与华为此前的供应链调整事宜直接相关。根据公开信息,超聚变前身为华为X86服务器业务。当时,华为X86服务器依托英特尔架构研发生产,受制裁限制,企业彻底丧失了合规获取美国芯片与软件授权的渠道。若该业务板块未能及时剥离,一方面数千人团队将面临“无米下锅”的生存危机,另一方面,大量采用华为X86服务器的客户,其业务运转也将被迫停摆。
在美国技术封锁造成芯片与软件授权断供的重压之下,华为“壮士断腕”,敲定超聚变的股权交割事宜。此次交割中,河南国资平台豫信电科旗下的河南超聚能科技有限公司全盘接手超聚变股权,华为彻底离场。凭借独立主体的全新身份,超聚变得以绕开海外制裁壁垒,在行业风暴中突围重生。
刘宏云带领华为X86服务器业务核心团队创立了超聚变。刘宏云曾担任华为亚太地区部总裁,长期主导华为服务器业务,目前他担任超聚变副董事长、经理、董事。该核心团队保留华为X86服务器研发实力,产品线延续原有FusionServer和KunLun系列,主要涵盖通用服务器、AI服务器及关键业务服务器三大方向。
具体来看,通用服务器主打企业日常办公、基础数据处理等刚需场景,是数字化转型的标配;AI服务器搭载高算力加速卡,专攻大模型训练、智能推荐、自动驾驶算法迭代等算力密集型领域;关键业务服务器则瞄准金融交易、电信计费、政务核心系统等“生命线”场景,凭借7×24小时无故障运行能力筑牢安全防线。
与此同时,华为在剥离X86业务后,全力押注ARM架构鲲鹏服务器、昇腾AI芯片等自主技术路线,与超聚变形成算力赛道的互补格局。
值得关注的是,超聚变不仅在硬件规格上与华为时代一脉相承,更基于openEuler开源社区打造出自研服务器操作系统FusionOS,实现X86、ARM、MIPS等多架构的协同支持。在客户眼中,超聚变提供的依旧是原汁原味的“华为系”算力方案,只是换了一个全新的品牌标签。
这种产品延续性的背后,是硬核技术优势的全面继承。超聚变吸纳了原华为高端计算团队的多年研发积累,手握CPU、主板、散热、电源管理等全栈优化技术。以液冷散热技术为例,公司直接沿用华为第五代100%原生液冷方案,为高负荷AI计算场景提供高效温控支持,技术水准领跑行业。
营收高速增长 市场地位领先
成熟的团队,再加上完善的产品线和领先的技术,超聚变近几年在市场上势如破竹。
根据超聚变官网信息,超聚变作为企业在AI和数据时代的水平全栈解决方案提供者,秉承“共建智能体时代”的愿景,战略布局算力、城企数智、能源智慧解决方案等业务领域。超聚变在全球部署10个研发中心与6个供应中心,设立6个全球技术服务中心与7大地区部,服务全球100多个国家和地区的10000多家客户。
根据《河南日报》报道,超聚变2021年11月落户河南以来,营收连年实现高速增长。2022年销售收入突破100亿元,2023年超280亿元,2024年超400亿元。
从超聚变官网信息来看,公司近年来斩获多项荣誉。随着公司的快速发展,在国内市场已处于领先地位。
2023年7月,超聚变正式通过可信开源供应链-OpenChain ISO/IEC 5230开源许可证合规性国际标准认证,获得国内服务器领域首张《可信开源供应链-OpenChain能力检验证书》,超聚变管理软件iBMC获得首张《可信开源供应链产品能力检验证书》,标志着超聚变iBMC的开源可信、完整性、安全性、全量管理、可信维护、可追溯性得到认可。
2024年4月,IDC发布2023年度《中国液冷服务器市场追踪报告》。报告显示,2023年超聚变标准液冷服务器整体市场份额占比达43%,以近4.2万台的出货量,稳居中国标准液冷服务器市场份额第一名。IDC2024Q3中国服务器市场追踪报告数据显示,2024年第三季度,超聚变服务器出货量和销售额稳居中国市场第二。
2024年6月16日,2024中国(重庆)独角兽企业大会在渝举办,会上重磅发布了《中国独角兽企业研究报告2024》。超聚变再次入选“2023年中国独角兽企业”榜单,连续三年获此殊荣。
2024年11月,国际权威性能测评机构SPEC发布最新一期虚拟化性能测评结果,超聚变FusionOne HCI虚拟化系统打破SPECvirt世界纪录,基于第五代英特尔至强可扩展处理器,实现在一台FusionServer 2288H V7双路服务器上满载稳定运行546个高负载虚机,性能总分相比上一代提升30%,提升至9801分(截至2024年11月6日数据)。
SPEC作为全球权威的第三方应用性能测试组织,其推出的SPECvirt_sc2013是业界公认的、专为评估云数据中心虚拟化性能而打造的标准测试工具,其测试模拟了数据库、中间件、Web服务、邮件服务等一系列典型业务场景,在保证服务质量(QoS)的前提下能够达到的最高负载数。是对服务器、虚拟化平台、虚拟化操作系统及应用软件的综合评估,对性能质量要求极其严苛。
2024年12月3日,由全球数字经济大会组委会主办,中国信息通信研究院、中国通信企业协会承办的2024全球数字经济大会云·AI·计算国际合作论坛在北京召开。超聚变FusionOne AI训推一体解决方案以其AI原生的弹性资源池、跨算力多模型的开放AI平台、全链路的AI场景化工具及服务三大核心能力,首批荣获信通院”AI Cloud典型案例奖”。
此外,超聚变还获得多项荣誉,比如,在2024中国企业家博鳌论坛上,超聚变凭借《基于数据与AI赋能的智慧城市一体化安全运营体系构建实践》项目荣获“2024新一代信息技术产业创新成果”奖。2024年12月,在第十九届中国IDC产业年度大典上,超聚变荣获“2024年度中国IDC产业新质生产力奖”。
地方政府的资本和产业布局
超聚变成立之初,河南超聚能科技持有其100%股权,而经过多轮融资后,河南超聚能科技持股比例已大幅降低。根据辅导备案报告,河南超聚能科技目前持股比例为31.38%,仍为超聚变控股股东。
企查查信息显示,超聚变其他股东方面,中国移动通信集团有限公司下属中移资本控股有限责任公司为超聚变第二大股东。此外,股东还包括郑州市超聚智企业管理咨询有限公司、Enterprises Connection Holding RSC Ltd、深圳鹏峰未来投资合伙企业(有限合伙)、和谐健康保险股份有限公司、洛阳煜联科技有限公司、中国电信集团投资有限公司、宁波梅山保税港区联力麟德创业投资合伙企业(有限合伙)、中移股权基金(河北雄安)合伙企业(有限合伙)、郑州航空港先进计算二期创业投资基金合伙企业(有限合伙)、中国互联网投资基金(有限合伙)等。
手握超聚变控股权,河南省政府对这家算力赛道的独角兽企业可谓倾尽全力。一方面,河南将超聚变定位为全省数字经济的“一号工程”,在资本赋能、产业扶持等维度持续加码;另一方面,超聚变被赋予的使命早已超越企业个体发展范畴,成为撬动河南新一轮国资改革与产业升级的关键支点。
根据河南省国资委“三年行动”计划要求,到2025年底省属国企资产证券化率需突破60%,目前这一目标尚有差距,超聚变的上市节奏直接决定改革任务能否如期完成。与此同时,河南坐拥工业大省的地位,科技实力却难言强劲,郑州的传统支柱产业长期锁定在装备制造、食品等领域,直到近年才将电子信息、智能制造列为重点发展方向,超聚变的落地正是河南产业转型的重要突破口。
身负提升河南国资证券化率的重任,超聚变此前一度被市场猜测将采用借壳上市的路径。毕竟相较于IPO漫长的排队审核周期,借壳能够帮助企业“弯道超车”,快速叩开资本市场大门。但借壳之路并非坦途,从合适壳资源的遴选、重组定价的磋商,到监管审批的闯关,再到后续业务的整合融合,每一步都暗藏挑战。在当时的一众备选标的中,创业板上市公司荣科科技成为市场预期的热门。
值得注意的是,多位投资者在深交所互动易向荣科科技询问关于与超聚变重组等相关问题。对此,荣科科技多次表示,关于公司资本运作相关事项,一切信息均以公司通过指定信息披露媒体发布的正式公告为准。请查阅指定媒体已披露澄清的公告信息,勿轻信传闻或猜测。公司将严格按照相关法律法规要求,及时、准确、完整地履行信息披露义务,切实保障投资者的知情权。
有意思的是,随着超聚变IPO辅导备案落地,1月7日,荣科科技股票收获跌停。
从业务剥离到独立崛起,超聚变的浴火重生,道破了中国科技突围与地方经济转型的核心逻辑。在白热化的全球科技博弈中,算力已是当之无愧的战略必争高地。步入AI时代,算力网络堪称数字基建的“命脉”,而身为数字基建主力军的超聚变,其服务器与算力服务搭建起本土AI创新的自主底盘,既能破解高端计算设备“卡脖子”困局,更能为“东数西算”工程推进、国产AI赛道崛起注入强劲动力。
超聚变落地河南,正是中国算力产业冲破海外围堵、争夺全球科技话语权的生动诠释。而对一手培育超聚变的河南来说,这场押注算力赛道的布局,无疑将收获丰厚的产业回报与发展红利。
评论区
登录
注册
发表评论
关于我们
版权声明
联系我们
工作机会
友情链接
服务协议
京ICP备2025130743号
Copy Right © 2025 www.demirror.cn All Rights Reserved